莆田市涵江自来水有限公司
来自:莆田市涵江自来水有限公司 2025-11-11
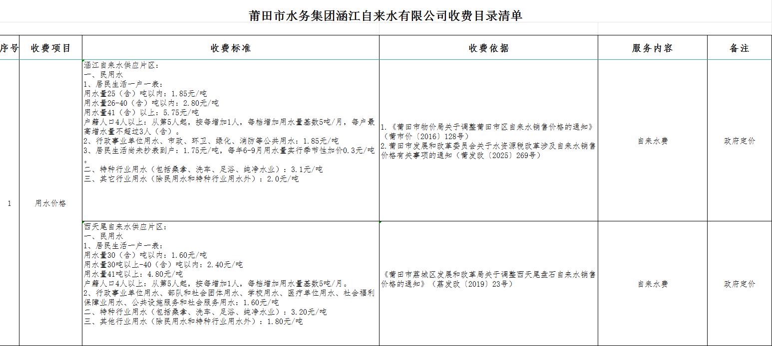
涵江自来水有限公司(涵江片区)收费公示牌
涵江自来水有限公司(西天尾片区)收费公示牌
莆田市水务集团涵江自来水有限公司收费目录清单
阅读数